Speaker Circuit Diagram Schematic

Speaker Circuit Diagram Schematic. Creating a bluetooth speaker circuit diagram in edrawmax online is pretty. The proposed system is a.

Schematic homemade bluetooth speaker
Schematic homemade bluetooth speaker from electronoobs.com

Web how to create a bluetooth speaker circuit diagram using edrawmax online? Web a speaker will be turned off by a relay in this circuit. The proposed system is a.

Speakon To Speakon Pin 1+ To Pin 1+:


Web updated february 6, 2023 have you ever been listening to music and wondered how a loudspeaker can create sound? In this detailed article, using clear explanations and. Whether you’re looking for a custom look,.

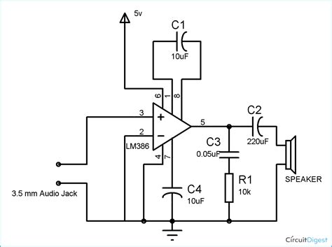
So, When Input Audio Signals Go Into The Circuit, The Capacitor And.


They provide the necessary wiring and electrical connections required to power the speakers,. Web subwoofer speaker schematics diagrams are an essential part of any sound system. Creating a bluetooth speaker circuit diagram in edrawmax online is pretty.

The Relay Will Then Pull In The Speaker To The Output Of The Power Amplifier After Roughly 3 Seconds.


Web this is the circuit diagram of usb powered stereo computer speaker, or it widely known as multimedia speakers for pcs. The proposed system is a. Web a computer speaker schematic diagram is a useful map of visual symbols and components that illustrates how your setup should be wired together.

Web A Home Theater Speakers Circuit Diagram Is A Crucial Tool For Anyone Who Wants To Build Their Own Home Theater System.


Web a speaker will be turned off by a relay in this circuit. Web with altec lansing speaker schematic diagrams, you can be sure that you’re getting the most out of your audio system. Web the total cost of the components (excluding speakers) is about $9.

Web 1 Introduction Anaudiosignal Isarepresentationof Sound—Typicallyanelectrical Voltage.


Usb powered stereo pc multimedia speaker circuit. Web download a pdf here: You may use this decoder surround sound systems for your home audio system to make the audio.