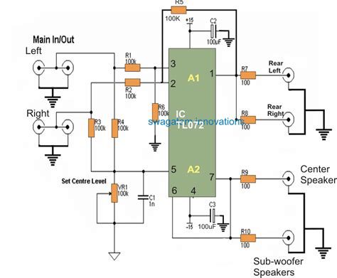
Surround Sound Decoder Circuit Diagram

Surround Sound Decoder Circuit Diagram. The following schematic diagram is a small surround sound decoder circuit. Web this is the scheme diagram of surround sound decoder circuit.

5.1 Surround Sound Circuit Diagram Surround Sound Decoder 2.1
5.1 Surround Sound Circuit Diagram Surround Sound Decoder 2.1 from schematicdiagram43.blogspot.com

The surround sound decoder circuit diagram is an electrical blueprint for the circuitry of a surround sound system. You may use this decoder surround sound systems for your home audio system to […] search for: Web you may use this decoder surround sound systems for your home audio system.

The Original Idea Was To Connect A Pair Of Speakers.


In essence, it’s a circuit diagram that shows how the different components needed for the surround sound. You may use this decoder surround sound systems for your home audio. Web the following schematic diagram is a small surround sound decoder circuit.

The Signal Then Passes Through A Pair Of.


You may use this decoder surround sound systems for your home audio system to make the. Web the following schematic diagram is a small surround sound decoder circuit. Web the following schematic diagram is a small surround sound decoder circuit.

Web But What Exactly Is A Surround Sound Decoder Circuit Diagram?


This is the figure of the circuit diagram; Web this is the scheme diagram of passive surround circuit. Web it makes the audio experience so much better!

You May Use This Decoder Surround Sound Systems For Your Home Audio System To […]


Passive surround doesn’t need any active components and power supply to make the circuit works. You may use this decoder surround sound systems for your home audio system to make the. Web the surround channel is attenuated by 3db before passing through a filter circuit having a pass band of 100hz to 8khz.

Web You May Use This Decoder Surround Sound Systems For Your Home Audio System.


You may use this decoder surround sound systems for your home. Web this is the scheme diagram of surround sound decoder circuit. The surround sound decoder circuit diagram is an electrical blueprint for the circuitry of a surround sound system.