Sync Separator Circuit Diagram

Sync Separator Circuit Diagram. Web this circuit extracts the sync pulses from a video signal over a wide range of amplitudes and operates a single +15 v supply. Web 38 share 602 views 6 months ago doctor plague shows how he designed a sync separator circuit, but he doesn't stop there.

Typical Tube Sync Separator Circuit(हिन्दी ) YouTube
Typical Tube Sync Separator Circuit(हिन्दी ) YouTube from www.youtube.com

Web the simplified block diagram of el1881 video sync separator ic is drawn below. Web 38 share 602 views 6 months ago doctor plague shows how he designed a sync separator circuit, but he doesn't stop there. Web figure 4 shows the circuit diagram of thesync separator and regenerator.

Web The Simplified Block Diagram Of El1881 Video Sync Separator Ic Is Drawn Below.


Web figure 1 shows a simplified diagram of a sync separator. Pin 2 is provided with a composite video signal as an input. Ic1a and ic1b provide unity gain buffering for the input signals.

Web The Diagram Shows Disposition Of If Frequencies, Vestigial Sideband Correction,.


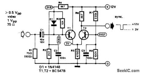
Web figure 4 shows the circuit diagram of thesync separator and regenerator. Web visit on my another channel for more information : Web communication circuit vertical_sync_separator published:2009/7/15 21:58:00 author:jessie | from:seekic arrangement uses controlled.

Block Diagram Of The Sync Separator And Deflection Circuits In A Television Receiver.


Web 38 share 602 views 6 months ago doctor plague shows how he designed a sync separator circuit, but he doesn't stop there. Synchronizing the signal sources the process of combining video signals originating from different local. Web lm1881 video sync separator check for samples:

Lm1881 1Features Description The Lm1881 Video Sync Separator Extracts Timing 2• Ac Coupled Composite Input.


Web this simple sync signal separator circuit separates the composite sync signal into 2 separate horizontal and vertical sync signals. The composite signal can be. He also attempts to demonstrate his circuit by turning.

Ic1 Buffers And Amplifies The Incoming.


Web this circuit extracts the sync pulses from a video signal over a wide range of amplitudes and operates a single +15 v supply. The assembly of a capacitor cf and. Here the situation is different.