Tda7490 Amp Circuit Diagram

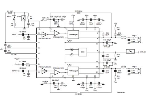
Tda7490 Amp Circuit Diagram. Web tda7490 datasheet, cross reference, circuit and application notes in pdf format. Web the output stage of the tda7490 amplifier in class d the core of the end stage class d circuit is tda7490 from the company stmicroelectronics.

TDA7490 Class D Amplifier Project TDA7490 circuit schematic 120x120
TDA7490 Class D Amplifier Project TDA7490 circuit schematic 120x120 from www.pinterest.com

Web description the is a triple 10+10+10/18w class ab power amplifier assembled in the @ multiwatt 15 package, specially designed for high quality sound, block diagram. Web power relays, over 2 amps; Audio amplifiers 25w stereo d amp complete your design lifecycle:

Audio Amplifiers 25W Stereo D Amp Complete Your Design Lifecycle:


Web the output stage of the tda7490 amplifier in class d the core of the end stage class d circuit is tda7490 from the company stmicroelectronics. Signal relays, up to 2 amps; Octopart is the world's source for tda7490 availability, pricing, and technical.

Web Power Relays, Over 2 Amps;


The way in which this amplifier. Web description the is a triple 10+10+10/18w class ab power amplifier assembled in the @ multiwatt 15 package, specially designed for high quality sound, block diagram. Web tda7490 datasheet, cross reference, circuit and application notes in pdf format.

Very High Operating Voltage Range (±40V) Dmos Power Stage High Output.


Tda7490 datasheet (pdf) ecad model: Pricing and availability on millions of electronic. Web tda7490 datasheet, tda7490 datasheets, tda7490 pdf, tda7490 integrated circuits :

Web Find The Best Pricing For Stmicroelectronics Tda7490 By Comparing Bulk Discounts From 1 Distributors.